User Guide PMWEB 2025
×

Visual Workflow Designer

 
Use this dialog to graphically build a business process. Drag elements from the right side of the dialog and drop them on the Visual Workflow Designer area.
 
This dialog is best used to quickly sketch out the business process. Use the other controls in the Business Processes (BPM) Tab to refine the details.
 
Visual Workflow Designer
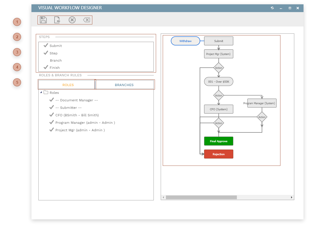
1

DIALOG TOOLBAR

1. DIALOG TOOLBAR
2

STEPS SECTION

2. STEPS SECTION
These elements can be dragged to the Visual Workflow Designer area and dropped there. They include:
 
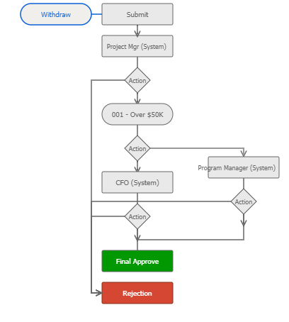
  • Submit - This element can be dropped only once and must be at the top of the tree.
  • Step - This element represents a role step, to which roles can be assigned. A step cannot be the first or last element in the tree.
  • Branch - This element represents an APM branch rule step. A branch cannot be the first or last element in the tree.
  • Finish - This element can be dropped only once and must be at the bottom of the tree.
3

DESIGNER AREA

3. DESIGNER AREA
Drop elements from the Steps section here. As you do, PMWEB automatically draws the logic connectors for you. The recommended sequence for using this section is:
 
  • Drop the Submit element
  • Drop one or more Step or Branch elements beneath the logic connector
  • For each Branch element drop a Step or Branch element directly on the Branch element to draw the branch action
  • Drop roles from the Roles tab on Step elements and drop branches from the Branches tab on Branch elements
  • Drop the Finish element
4

ROLES TAB

4. ROLES TAB
This tab displays all of the roles at the selected level. Drag a role and drop it on Step elements in the Visual Workflow Designer area.
5

BRANCHES TAB

5. BRANCHES TAB
This tab displays all of the APM branch rules that are associated with the record type(s) selected in the Associated With field in the Business Processes (BPM) Tab. Drag a branch rule and drop it on Branch elements in the Visual Workflow Designer area.